体坛周报全媒体原创 11月11日晚,中国足协公布了两张重磅罚单,都是关于在11月9日进行的中甲第28轮北京理工0比1广西平果哈嘹的比赛。涉及球员、官员共被罚款86万元,同时涉及多场停赛,两家俱乐部各被罚款20万元。 本场比赛并不是一场焦点战,北京理工赛前已经提前七轮降级,广西平果哈嘹则是为巩固保级优势而战。 冲突发生在比赛第71分钟,北京理工打...
体坛周报全媒体原创
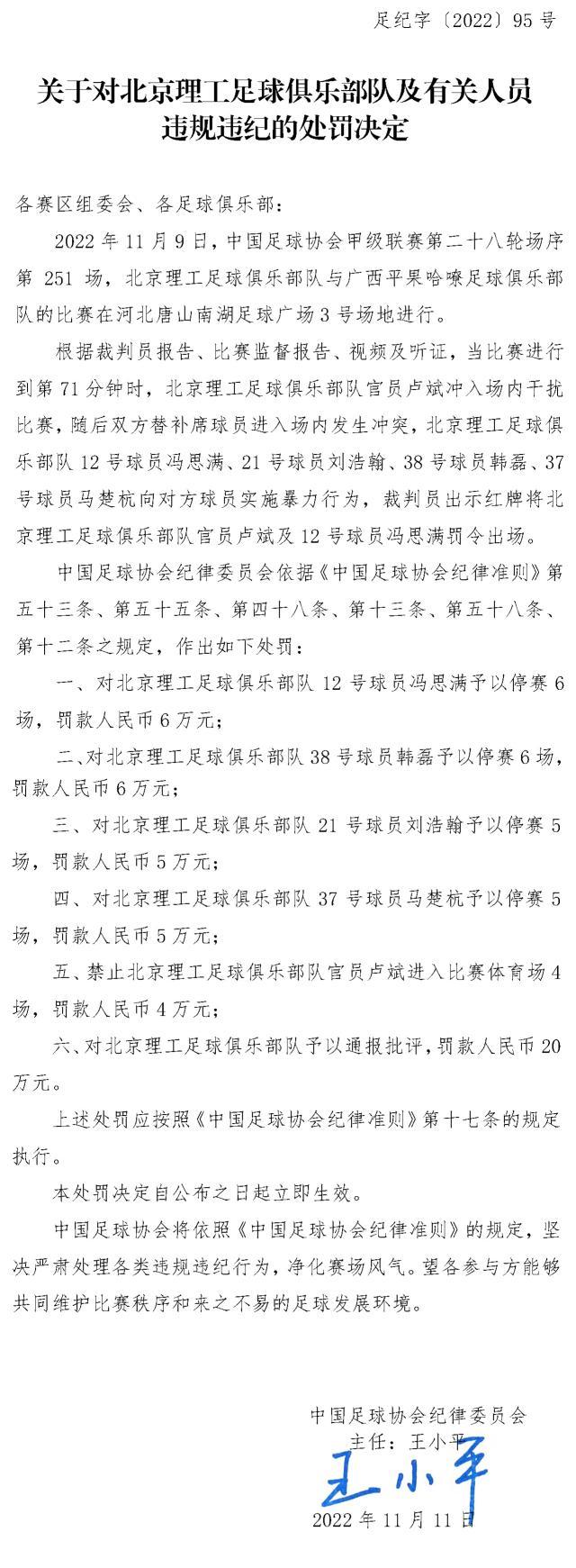
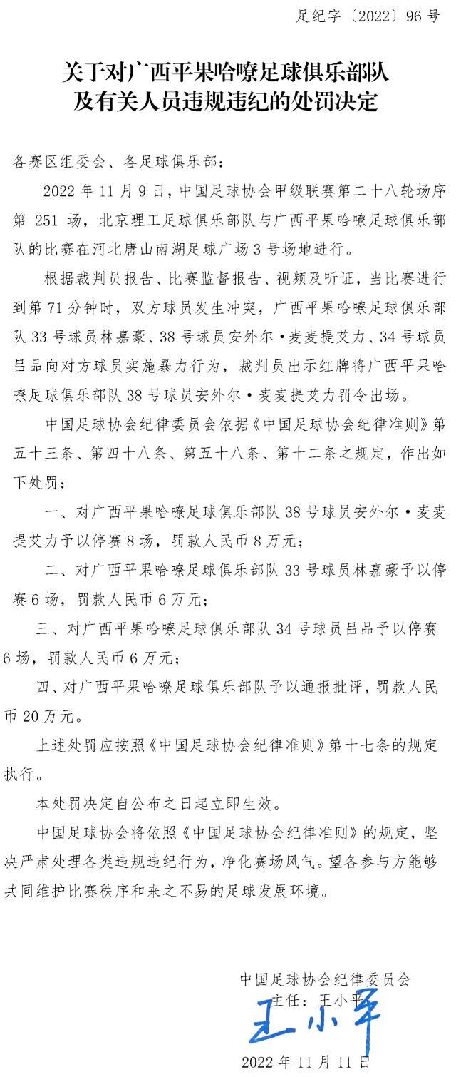
11月11日晚,中国足协公布了两张重磅罚单,都是关于在11月9日进行的中甲第28轮北京理工0比1广西平果哈嘹的比赛。涉及球员、官员共被罚款86万元,同时涉及多场停赛,两家俱乐部各被罚款20万元。

本场比赛并不是一场焦点战,北京理工赛前已经提前七轮降级,广西平果哈嘹则是为巩固保级优势而战。
冲突发生在比赛第71分钟,北京理工打入一粒进球,由于越位被判无效。北京理工球员与裁判争议,替补席上官员、球员进入场内,两队大规模冲突。最终赛区安保人员进入场内才将事态平息。
赛后第2天,中国足协就对此次事件作出处罚决定。北理工方面,球员冯思满停赛6场、罚款6万元;球员韩磊停赛6场、罚款6万元;球员刘浩瀚停赛5场、罚款5万元;球员马楚杭停赛5场、罚款5万元;俱乐部官员卢斌禁赛4场、罚款4万元;俱乐部通报批评,罚款20万元。
广西平果哈嘹方面,球员安外尔·麦麦提艾力停赛8场、罚款8万元;球员林嘉豪停赛6场、罚款6万元;球员吕品停赛6场、罚款6万元;俱乐部通报批评,罚款20万元。


相关文章









